5pcs/lot UTC7608D UTC7608 DIP-8 : Amazon.co.uk:...
UTC7608D|utc7608d| - AliExpress
10 шт. UTC7608D UTC7608 YW DIP8 чип управления ...
UTC78D08AL UTC TO-252 無鉛
"Utc7608d схема дежурка"
UTCBA6208_287982.PDF Datasheet Download --- IC-...
UTC7698 chip use for automotive dashboard | Aut...
S46a8bd0530ad46f8931e89ecf52cd521u.jpg
Микросхема UTC7608D | Festima.Ru - Мониторинг о...
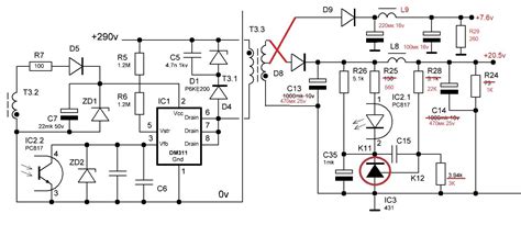
Utc7608d схема блока питания - Фото подборки 3
RTC7608U 射频开关 SMD_射频IC_维库电子市场网
5pcs-lot-UTC7608D-UTC-7608D-DIP-8.jpg
5PCS UTC7608D UTC7608 YW DIP8 Power management ...
TA7668 datasheet(4/4 Pages) UTC | DUAL PRE-AMPL...
UTC7608D Supplier in China
5PCS-UTC7608D-DIP-8-New-and-Original-IC.jpg
Шим UTC7608D ( дежурка ATX AeroCool) - YouTube
Utc7608d
10 unidades UTC7608D UTC7608 YW DIP8 chip de ge...
UTC7608D
UTC78D Datasheet(PDF) - Unisonic Technologies
AD7608BSTZ-RL | Analog Devices | ADC/DAC - Spec...
PDF UTC7607 Components
UTC7608D, www.iccfl.com
UTC7608D linha DIP novo local|spot index|spot b...
New Original Integrated Circuits Rtc7608u Ncp46...
UTC78D09AL UTC TO-252 (ROHS)
UTC7608D UTC7608 DIP8 100% New original|Consume...