Преобразователь с 12 на 5 вольт схема
Преобразователь 12 в 5 вольт своими руками: Пре...
Преобразователь 5 в 12 вольт
Схема преобразователя с 12 вольт на 5 вольт - Ф...
Преобразователь из 12 в 5 вольт
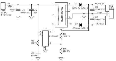
Повышающий преобразователь с 5 до двухполярного...
Преобразователь с 5 на 12 вольт
Купить преобразователь на 5 вольт в Украине - п...
Мощный преобразователь С 220 ВОЛЬТ НА 12 ВОЛЬТ ...
Преобразователь напряжения 5 / 12 вольт 15 милл...
Как из 5 вольт сделать 12 – КАК ИЗ 5 ВОЛЬТ СДЕЛ...
Своими руками: как получить 12 вольт из 5, 24, ...
12 в из 5 вольт - YouTube
Из 12 в 5 вольт своими руками – Преобразователь...
Как сделать с 220 вольт на 12 вольт своими руками
Преобразователь 12 в 5 вольт 5 ампер своими руками
Купить В в 12 в до 5 в 3А шаг подпушка постоянн...
Преобразователь 5 12 вольт
Преобразователь постоянного напряжения 24/12 Во...
Tool Electric: Простой преобразователь из 5 в д...
Преобразователь напряжения 1.5-12 вольт - YouTube
Преобразователь 12 в 5 вольт своими руками. Как...
Схема преобразователя с 5 на 12 вольт
DC-DC преобразователь напряжения с 12 на 5 воль...
Преобразователь напряжения +12В в -5В обратной ...
Автомобильный преобразователь напряжения с 12 в...
Преобразователь 12 в 5 вольт схема - Схемы
Мощный повышающий USB преобразователь напряжени...
Преобразователь напряжения для роутера из USB 5...